时间:2023-08-18浏览: 次作者:徐嘉嫔来源:盐城市交通规划设计院有限公司
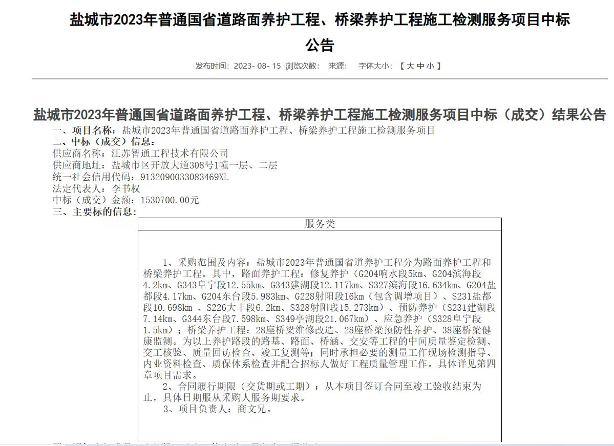
返回列表8月15日,市交通规划设计院有限公司(江苏智通工程技术有限公司)成功中标盐城市2023年普通国省道路面养护工程、桥梁养护工程施工检测服务项目。

此次中标标志着江苏智通工程技术有限公司的质量检测能力、路面养护水平及售后服务能力得到了市事业公路发展中心的充分认可。未来江苏智通工程技术有限公司将继续践行“质量为本、信誉至上”的经营宗旨,发挥自我优势,拓展业务,加强合作,致力成为检测领域的标杆。
市交通规划设计院有限公司下属江苏智通工程技术有限公司设有标养室、水泥混凝土室、无机结合料室等二十余室,先后承担多个政企单位的工程质量检测项目,并授权成立了盐淮高速公路FY-JL-1标、海启高速公路HQ-JL-4标、南京长江第五大桥北接线JL5标、盐城市内环高架快速路网三期工程青年路东延、通皋大道建设工程RGJL1805标等工地试验室,检测工作开展高效有序,服务优质满意,近年来不仅得到了业主的认可,也得到受到施工、监理单位的一致好评。